本網訊 近日,2023年國家自然科學基金集中接收申請評審結果公布,我校共獲得11項國家自然科學基金項目資助,其中面上項目獲資助數較去年增加3項。

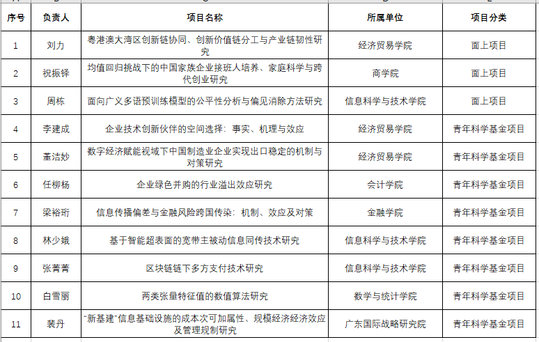
獲立項項目一覽表
獲資助項目分布在三個科學學部、學校的七個單位,其中管理科學部7項、信息科學部3項、數理科學部1項,經濟貿易學院和信息科學與技術學院各3項,商學院、會計學院、金融學院、數學與統計學院和廣東國際戰略研究院各1項。
近年來,學校強化有組織科研,通過深化科研體制機制改革、優化科研管理體系、提高資源配置效率,持續激發科研創新活力,基礎研究和應用研究融合發展,服務區域發展和國家戰略能力穩步提升。