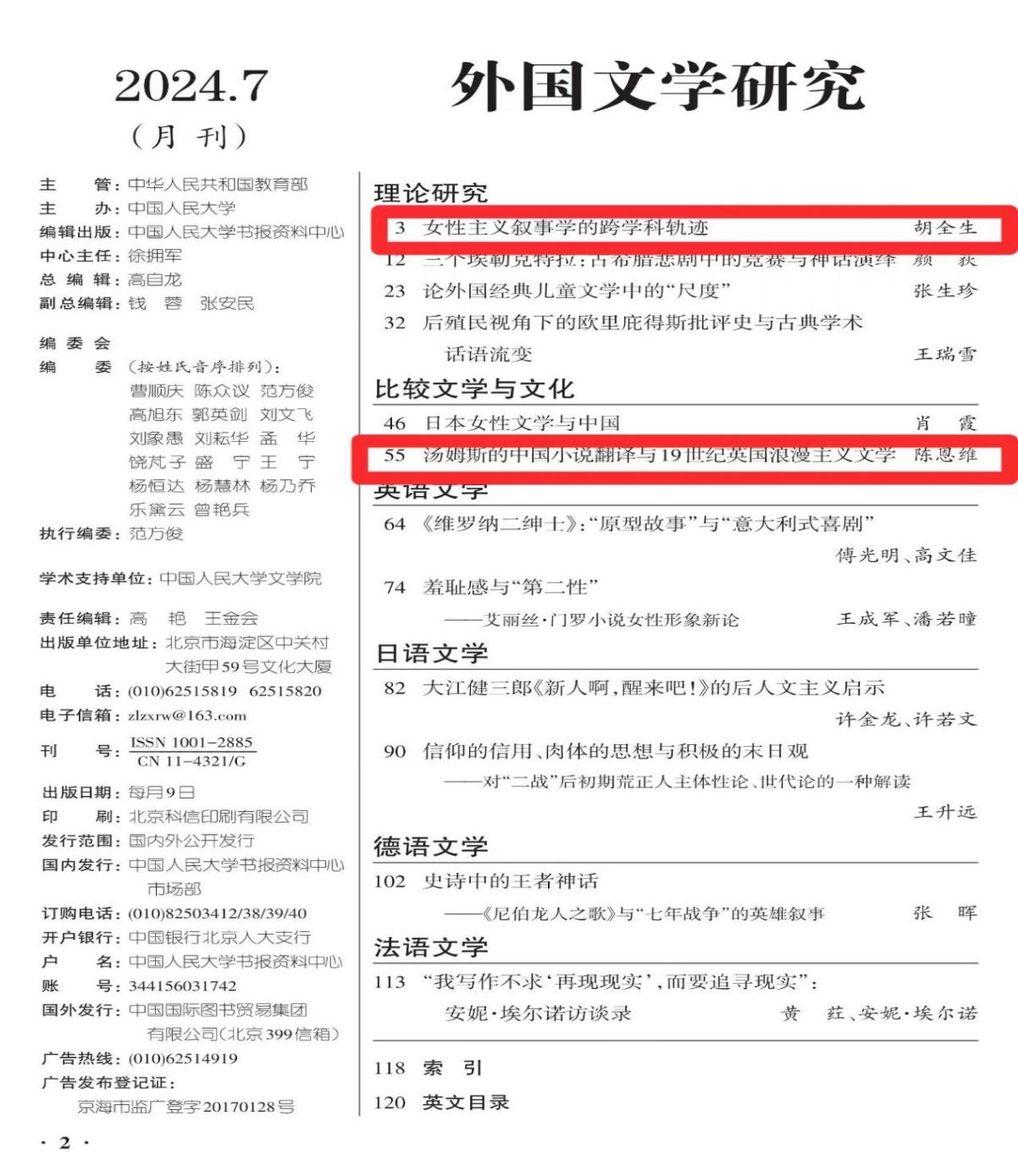
本網訊 近日,《廣東外語外貿大學學報》多篇文章受到人大復印資料《外國文學研究》全文轉載和索引。上海交通大學胡全生教授發表于學報2024年第1期的文章《女性主義敘事學的跨學科軌跡》,以及我校陳恩維教授發表于學報2024年第3期的文章《湯姆斯的中國小說翻譯與19世紀英國浪漫主義文學》,分別轉載在《外國文學研究》2024年7月的“理論研究”和“比較文學與文化”欄目。

據悉,《廣東外語外貿大學學報》是CSSCI外國文學專業期刊。自2019年轉型至今,連續6年共有15篇文章全文轉載。僅2023年,全文轉載達6篇,這是學報有史以來取得的二次文獻轉載最佳成績。此外,學報除文章全文轉載外,僅2024年第1期至第3期已有20篇高水平論文被人大復印報刊資料《外國文學研究》索引,這標志著學報的辦刊質量不斷提升,學術影響力和社會影響力不斷提升。
序號 |
人大復印報刊資料《外國文學研究》2024年第7期索引《廣東外語外貿大學學報》文章題目 |
作者 |
出版信息 |
1 |
俄國文學研究的中國聲音——劉文飛教授訪談錄 |
鄭曉婷/劉文飛 |
(1):1-12 |
2 |
日暮詩成天又雪,與梅并作十分春: 文學與科學的互補融通關系探析 |
張龍海 |
(1):25-37 |
3 |
21世紀美國南方小說《傾斜的世界》與《拾骨》中的洪水敘事 |
張鋆蕓/韓啟群 |
(1):63-72 |
4 |
《海上扁舟》中海洋環境的社會價值 |
舒奇志 |
(1):73-83 |
5 |
中美“移民線”地理景觀書寫 ——從《啊,拓荒者!》到《孔雀的叫喊》 |
徐超超/ 張海榕 |
(1):84-94 |
6 |
阿列克謝耶維奇與奧波亞茲 |
張冰 |
(1):95-102 |
7 |
敘述聲音、敘述聚焦與重塑女性話語權威 ——再論《戰爭中沒有女性》的視聽敘事藝術 |
吳靜之 |
(1):103-112 |
8 |
莎士比亞的文學價值 |
羅益民 |
(2):22-39 |
9 |
托馬斯·懷亞特的多面人生 |
高繼海 |
(2):40-53 |
10 |
阿爾貝·曼米筆下北非猶太人的身份困境 |
劉成富 |
(2):54-63 |
11 |
寂靜的喧囂——約恩·福瑟戲劇的內在觀演互動 |
夏紀雪 |
(2):77-86 |
12 |
從《有人將至》看福瑟的極簡戲劇新走向 |
黃彥茜 |
(2):87-97 |
13 |
情感的文化政治 |
都嵐嵐 |
(2):114-119 |
14 |
法國當代空間符號學對城市空間的批判 |
趙佳/吳水燕 |
(2):120-129 |
15 |
論科倫·麥凱恩《舞者》的空間與身份認同 |
曾桂娥/許九霞 |
(2):142-150 |
16 |
赫爾德及其同時代人:古典、浪漫、啟蒙與反啟蒙 ——烏爾里希·蓋爾教授訪談錄 |
龐文薇/ 烏爾里?!どw爾 |
(3):1-10 |
17 |
面向物的哲學與文學 ——格拉姆·哈曼教授訪談錄 |
劉棋文(譯)/ 格拉姆·哈曼 |
(3):11-21 |
18 |
《安尼爾的鬼魂》中的歷史重構解讀 |
吳蓓/郭國良 |
(3):52-60 |
19 |
瓊·道格拉斯·彼得斯的女性主義敘事理論解讀 |
于杰 |
(3):61-70 |
20 |
《鳥鳴》的空間敘事與倫理選擇 |
王娟娟/劉國清 |
(3):82-90 |
近年來,學校高度重視學報的建設與發展工作,陸續出臺《 <廣東外語外貿大學學報> 投稿指南》《 <廣東外語外貿大學學報> 崗位職責與工作任務》《 <廣東外語外貿大學學報> 職權目錄與權力運行圖》等多個規范性文件。學報堅持正確的辦刊方向,嚴格遵守國家新聞出版署和廣東省新聞出版局有關期刊出版管理的規定,嚴格實行雙向匿名審稿制度和“三審三?!敝贫龋嵘龑徃鍖<覍哟危瑖腊迅寮|量關,積極服務于我校的教學和科研事業,使學報成為中國人民大學書報資料中心等品牌文摘的重要數據庫來源。

中國人民大學《復印報刊資料》搜集、精選和吸納了中國人文社會科學領域公認的優秀研究成果。其中,《復印報刊資料》的全文數據庫和目錄索引數據庫內容權威,分類科學,覆蓋面廣,信息量大,是各類科研單位不可或缺的工具性資料,學術影響力和公信力得到國內外學者的普遍認可。